Proceso de gestión editorial

El proceso de gestión editorial de la Revista Peruana de Medicina Integrativa (RPMI) sigue una serie de pasos rigurosos para garantizar la calidad, coherencia y relevancia de los artículos publicados. A continuación, se presentan en detalle los procedimientos que se realizan para la gestión de cada manuscrito enviado:

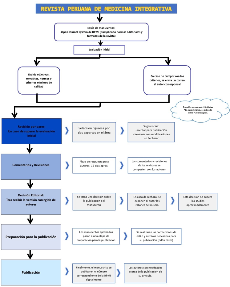
  • Envío de manuscritos: Los autores deben enviar sus manuscritos a través de la plataforma en línea Open Journal System de la RPMI, cumpliendo con las normas editoriales y de formato establecidas por la revista.
  • Evaluación Inicial: Al recibir un manuscrito, el comité editorial realiza una primera evaluación para determinar si se ajusta a los objetivos y temáticas de la revista, así como para verificar que cumple con las normas de presentación y criterios mínimos de calidad. En caso el manuscrito no se ajustara a estos criterios, se envía una comunicación de rechazo al autor corresponsal. Este proceso dura entre 7 a 14 días.
  • Revisión por pares: Si el manuscrito supera la evaluación inicial, se somete a un proceso de revisión por pares. Se seleccionan al menos dos revisores expertos en el campo temático del artículo para garantizar una evaluación detallada y objetiva del contenido. Las sugerencias que puedan hacer los revisores al respecto al manuscrito son aceptar para publicación, aceptar condicionalmente (si se resuelven las sugerencias dadas), reevaluar con modificaciones o rechazar. Este proceso dura entre 7 a 14 días. Este proceso dura entre 20 a 40 días. En caso de requerir más rondas de revisión se puede extender entre 7 y 28 días más.
  • Comentarios y revisiones: Los comentarios y revisiones de los revisores se comparten con los autores, quienes disponen de un plazo de 15 días para realizar las correcciones necesarias y responder a las observaciones.
  • Decisión editorial: Tras recibir la versión corregida del manuscrito, el equipo editorial realiza una evaluación final. En base a las recomendaciones de los revisores y las correcciones realizadas por los autores, se toma una decisión sobre la publicación del manuscrito. En caso de rechazo, se exponen al autor las razones del mismo. Esta decisión no supera, en promedio, los 15 días después de la última comunicación con el autor.
  • Preparación para la publicación: Los manuscritos aprobados pasan a una etapa de preparación para la publicación, en la que se realizan las correcciones de estilo y formato necesarias para su publicación. Asimismo, se preparan y diagraman los archivos de publicación correspondientes.
  • Publicación: Finalmente, el manuscrito se publica en la edición correspondiente de la RPMI, en formato digital. Los autores son notificados acerca de la publicación de su artículo.

Este riguroso Proceso de Gestión Editorial asegura que la RPMI mantenga su compromiso con la excelencia académica, la relevancia temática y la integridad ética en todas sus publicaciones.